当前位置:首页  通知公告  教学服务

关于2025-2026学年第二学期选课的通知

时间: 2025-12-04作者: 编辑: 审核: 阅读: 27740

各教学单位、各位同学:

根据本学期教学安排,现将2025-2026学年第二学期选课工作有关事项通知如下:

一、选课范围

本次选课范围包括以下课程类别:通识必修课(含外语课、体育课)、学科基础课、专业教育、实践能力培养等。

校级选修课(通识核心课、通识拓展课)选课时间另行通知。

二、选课对象

所有在校本科生、预科生。

三、选课安排

1.第一轮选课(初选,意愿值选课)

选课前,开放课程查询时间:12月910:00。

正式选课时间:12月1116:00至12月1716:00。

2.第二轮选课(复选,即选即中)

开放查询时间:12月2310:00。同时公布初选结果,请同学们注意核查,如有未能中选的课程请及时做好增选、改选计划。

正式选课时间:12月2313:00至12月2413:00。

四、选课方式

1.本次选课,第一轮采用意愿值选课方式,第二轮采用即选即中方式,在教务系统进行,网址:http://aao-eas.nuaa.edu.cn/eams/login.action。意愿值选课的说明和选课手册,详见附件1和附件2。

2.本次选课,继续在部分课程实行“学生选老师”,同学们可在选课前通过教师主页(网址:https://faculty.nuaa.edu.cn)了解任课教师,选择自己喜爱的老师。

 

五、选课注意事项

1.同学们在选课之前应认真阅读并理解本专业培养方案,明确培养方案要求,开课以后,每学期每位学生最多只能退课两门。

2.同学们可以通过教务系统“公共服务”—“大纲查询”模块,了解课程内容。

3.根据《南京航空航天大学本科课程考核管理办法》,自2024-2025学年开始,课程考核不及格且为第一次修读时,可参加补考;重修不及格的,不得参加补考,须再次重修。

4.根据学校相关制度,学生按规定交清学费或办理缓交手续方可注册和选课,尚未完成缴费的同学将无法选课。请注意:因缴费数据需同步处理,在选课结束前一天尚未完成缴费的同学,将无法参加本轮选课。为确保您的选课资格和选到满意的课程,请未交清学费含历史欠费或办理缓交手续的同学尽快完成。具体查询和缴纳方式如下:

1)电脑缴费

打开网址http://jiaofei.nuaa.edu.cn,使用学校统一身份认证的用户名和密码登陆,点击第二栏【学费缴费】,按照提示操作付款。

2)手机缴费

身份认证后,微信搜索“南京航空航天大学智慧校园”公众号,点击【校园缴费】;或者打开微信/支付宝扫描下方二维码;使用学校统一身份认证的用户名和密码登陆校园统一支付平台,点击【学费缴费】,显示学杂费欠费明细,勾选缴费项目后按照提示操作付款。

 

如有确因家庭经济困难等特殊情况无法按时完成学费缴纳的同学,或已办理国家助学贷款的同学,须和辅导员进行联系,经辅导员审核后由辅导员将学生信息报送至学生资助管理中心,此前辅导员已发布学费缓缴相关通知,请按照通知要求提交学费缓缴申请。

5.英语选课注意事项:

2024级同学和20254级起点同学,请选修一门2学分的课程。20253级起点同学,请选修“大学英语IV”教学班(25j3q4j)。

6.体育选课注意事项:

1)轮滑课请在第一次课后自愿选择购买上课器材,或自备相关装备;

2)乒乓球、羽毛球、网球、匹克球课程需自备球和球拍;

3)患有心脏病、中耳炎、癫痫以及近视手术未满一年的同学请勿选游泳课;

4)有严重颈椎病、腰椎病、心血管、骨质疏松等疾病的同学请慎选瑜伽课程;

5)健康体适能课程建议体脂率过高或身体素质较弱学生选择。

7.民族特招生部分课程继续单独组班教学,选择调整到民族基础班的同学务必及时退掉相对应的原班课程。

8.为使同学们全面了解课程设置,明晰选课流程,掌握选课技巧,提高选课效率和成功率,请各学院做好培养方案和指导性教学计划的解读、选课指导、选课期间的信息收集、信息反馈、宣讲、答疑等工作。

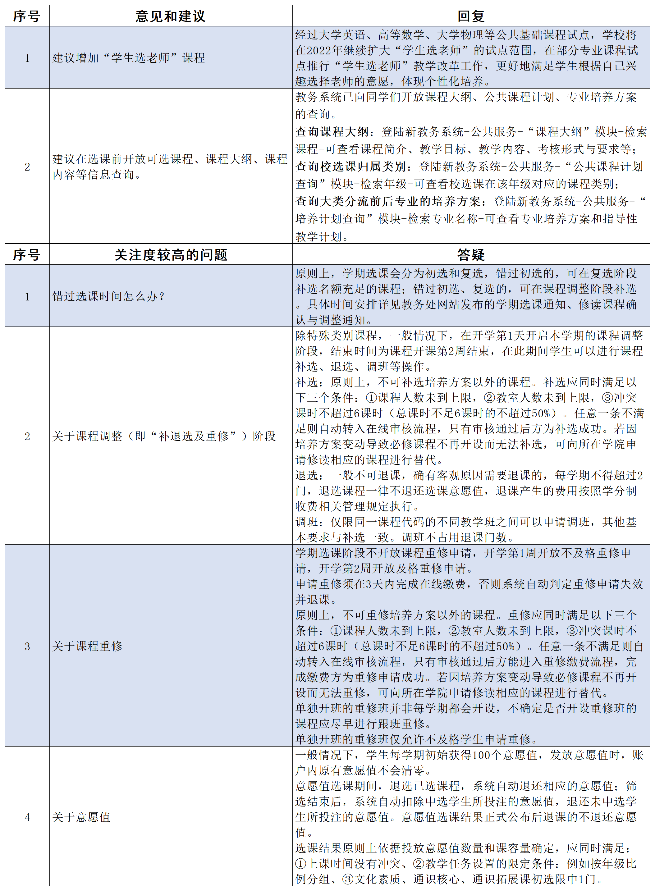
9.对近年选课中常见问题的梳理解答见附件3,供同学们参考。

六、联系方式

选课是本科人才培养中的基础工作,同学们在选课过程中如有任何问题,及时与所在学院教务员老师(联系方式见附件4)相关部门反馈、沟通,争取更好地解决问题。

计划财务部  收费管理科:

电话:025-84892239。

学生处  学生资助管理中心:

电话:025-52119832,邮箱:zhuxue@nuaa.edu.cn。

教务部  教学运行中心:

电话:025-84892738,邮箱:jwk@nuaa.edu.cn。

 

教务部    

2025年12月4日

 

 

附件1  意愿值选课说明.docx

附件2  学生选课操作手册.pdf

附件3  选课常见问题和解答.png

附件4  各学院教务员老师联系方式.xlsx


明故宫校区:江苏省南京市秦淮区御道街29号 邮政编码: 210016

将军路校区:江苏省南京市江宁区将军大道29号 邮政编码: 211106

天目湖校区:江苏省溧阳市滨河东路29号 邮政编码: 213300