2017-2018学年第2学期选课即将开始,请各学院组织本学院学生按以下要求选课。
一、选课课程范围
本次选课的课程包括必修课、专业选修课、国防军事课、文化素质课、公共选修课。
说明:
大学体育、大学英语等课程的选课时间另行通知。
2017级高等数学I、II、工科数学分析IA、大学物理I、II、IA不需要选课,上课名单由理学院具体安排。
教师未定的课程,具体安排向所在学院咨询。
二、参加选课学生
2014级、2015级、2016级、2017级本科生。
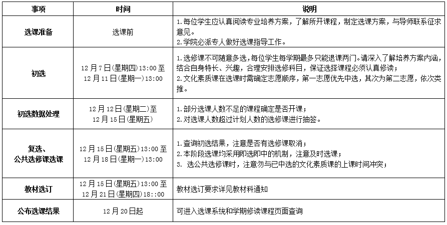
三、选课时间

四、选课地点:校内各联网计算机均可选课。
五、选课网址:http://ded.nuaa.edu.cn/sc
六、其他注意事项:
1、 未注册不能选课。
2、 登录时选择不自动保存密码,选课完毕后须关机,以防账号被盗用。
3、 选课后请再次登录,查看选课数据是否保存成功。
教务科
2017年12月4日